摘要:(3)被告人曾某伶(财务负责人)犯逃税罪,判处有期徒刑十个月,并处罚金人民币一万元。注意,微信、支付宝发红包有时也要缴纳个税,具体如下:5、可能被税局核定,缴纳20%的个税如果公司用公户直接转给股东私户,又长期不还的,税务局可视为分红,需缴纳20%的个税。...
又有企业因个人收款被查了!补税+罚款+滞纳金!4月起,个人账户进账高于这个数,要小心了!

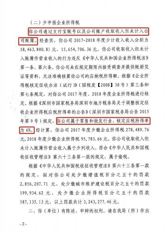
近几年多起企业
利用支付宝收款被查
从国家税务总局深圳市税务局获悉,深圳一科技公司被稽查。
2017年、2018年,该科技公司因通过支付宝账号以及公司账号收取收入,导致少计收入3411.85万元,造成少缴增值税571.24万元以及城市维护建设税。此外,税务局通过核定征收的方式,查明该公司少缴企业所得税37.43万元。
最终, 上述公司被处50%的罚款,共计3243277.46元。
以下是通知原文:
国家税务总局深圳市税务局第二稽查局关于送达深圳市科耀瑞光科技有限公司《税务行政处罚事项告知书》的公告
深税二稽告〔2021〕80069号
深圳市科耀瑞光科技有限公司:
我局依法对你(公司)进行税务稽查,现根据《中华人民共和国税收征收管理法实施细则》第一百零六条第(二)项的规定,依法向你(公司)公告送达《税务行政处罚事项告知书》,自公告之日起满30日,即视为送达。
被送达纳税人名称、税务文书名称及文书编号如下:
序号 | 纳税人名称 (纳税人识别号) | 税务文书名称 | 文书编号 |
1 | 深圳市科耀瑞光科技有限公司 (91440300093680139M | 税务行政处罚事项告知书 | 深税二稽罚告〔2021〕350号 |




支付宝收款不纳税
财务负责人被判逃税罪
中国裁判文书网上就曾通报过一则案例:

1、涉事主体及关系图

2、涉事事由
(1)公司正式开始营业后,陈某2提议通过
使用个人银行账户代替公司账户来接收营业收入的方式进行逃税
,被告人张某林、曾某伶均表示同意。
(2)张某林、曾某伶与陈某2在公司设立分别捆绑公司账户的POS机和捆绑周某1等人私人账户的POS机,在客户刷卡付款时,被告人张某林、曾某伶等人主要
使用周某1私人账户捆绑的POS机收取装修款。
(3)
使用其他员工的私人账户、微信、支付宝、现金等方式收取客户装修款,上述收取的营业收入均不入公司账户。
3、最终结果
(1)欣美家公司逃避缴纳税款数额共计人民币197,938.28元,占应纳税额的97.49%,数额较大,其行为已触犯《中华人民共和国刑法》第二百零一条第一款之规定,构成逃税罪。
(2)被告人张某林犯逃税罪,判处有期徒刑十个月,并处罚金人民币二万元;
(3)
被告人曾某伶(财务负责人)犯逃税罪,判处有期徒刑十个月
,并处罚金人民币一万元。

微信、支付宝、私人账户收付款
九大风险点!
1、涉嫌虚开发票
通过私人账户、个人支付宝、微信收付款,就会造成三流(资金流、货物流、发票流)不一致,有涉嫌“虚开发票”的风险。

2、增值税无法抵扣
3、相关成本费用无法税前扣除
通过微信、支付宝、私户发工资或付款,可能无法取得支付凭证或合规合法的凭证,税前扣除有被调增的可能。
4、可能被税局认定为偷逃税的风险
(1)增值税方面:
①容易和个人消费记录混淆,导致部分微信收款;
②收入未申报增值税,存在偷漏税的风险。
(2)企业所得税方面:
通过支付宝、微信转账收取货款,未体现在对公账户收入中,存在漏记少记收入的风险。
(3)个人所得税方面:
通过支付宝、微信转账支付工资、发红包,存在漏报个税或刻意偷逃个税的风险。
注意,微信、支付宝发红包有时也要缴纳个税,具体如下:
5、可能被税局核定,缴纳20%的个税
如果公司用公户直接转给股东私户,又长期不还的,税务局可视为分红,需缴纳20%的个税。
6、公司管理混乱,不利于长久发展
通过微信、支付宝、私户收付款,容易导致公司资金混乱,给客户、供应商等外界留下公司不正规的印象等。
7、股东对债务承担无限连带责任
公司如果长期使用股东的个人账户来收付款,很容易造成公私不分,如果企业出现资不抵债,股东要承担无限连带责任,用个人资产偿还公司债务。
8、涉嫌挪用资金、职务侵占
个人微信、支付宝、私人账户等交易,有可能会涉及挪用资金罪、职务侵占罪等。
9、可能被列为银行重点监管对象
微信、支付宝、私人账户频繁交易或大额交易,会被银行列入重点监控对象。
注意了,以下 9类交易
将重点监控:
2023年
私人账户收款高于这个数,要小心了
微信、支付宝、私户收付款虽然存在风险,但企业只要最好管理和规范,正常的申报收入,缴纳税款,是可以有效规避风险的!
那私人账户收款多少容易被查?
《金融机构大额交易和可疑交易报告管理办法》(中国人民银行令〔2016〕第3号发布)给出了明确的答案:
一、大额交易会被严查!
简单说,这3种情况,会被重点监管!
二、可疑交易会被严查!
该办法明确,对以下15项可疑交易重点监管:
不仅仅如此,2020年央行又发布了《大额现金管理试点的通知》(银发[2020]105号),可见国家对私户避税的零容忍
微信、支付宝收付款该如何做账?
税务总局所得税司何冰 在对《企业所得税税前扣除凭证管理办法》基本概念解析中说到:
《管理办法》第十四条规定的六方面资料中,第三项必备资料为“采用非现金方式支付的付款凭证”。采用非现金方式支付的付款凭证是一个相对宽泛的概念,既包括银行等金融机构的各类支付凭证,也包括支付宝、微信支付等第三方支付账单或支付凭证等。
所以,微信、支付宝支付属于非现金支付方式,通过“其他货币资金”科目来核算。
1、收取销售货款确认收入时
2、微信/支付宝与银行互转
3、微信/支付宝采购物品
4、微信/支付宝涉及手续费
5、企业给员工发微信红包




